当前位置: 清风网主页 > 廉政在线 >
廉政在线
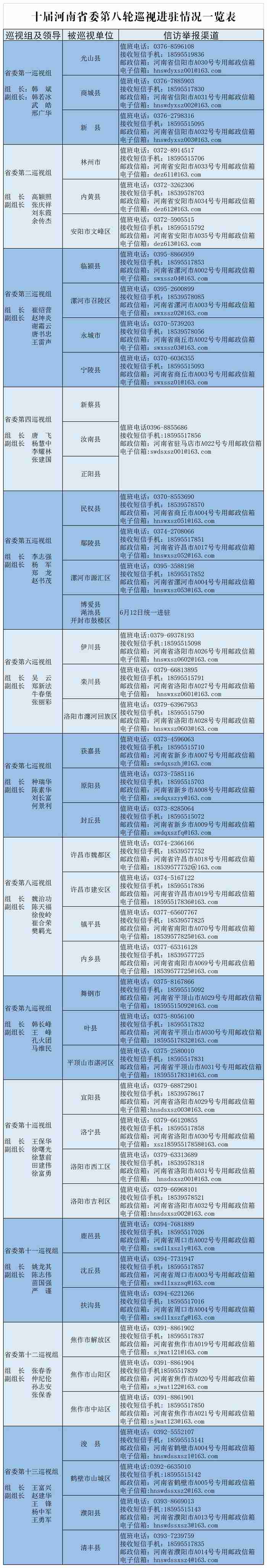
河南12个巡视组进驻43个县区公布举报电话邮箱
时间 :   2020-05-16 17:10 来源:   清风网 作者:   editor 一审:周满荣   二审:宁基   三审:周秋连
近日,河南省委第十二巡视组巡视焦作市中站区工作动员会召开。至此,十届河南省委第八轮巡视13个巡视组已完成对43个县(市、区)的进驻工作,十届省委第八轮巡视全面展开。
 
按照河南省委统一部署,十届省委第八轮巡视安排12个巡视组对光山县等40个县(市、区)开展常规巡视;安排1个巡视组对民权县等6个县(区)开展巡视“回头看”。5月6日至10日,43个被巡视单位分别召开巡视工作动员会。据介绍,河南省委第五巡视组对民权县等6个县(区)的巡视“回头看”分两批进驻,除此次已进驻的民权县、鄢陵县、漯河市源汇区外,6月12日将进驻渑池县、博爱县和开封市鼓楼区。

本轮巡视以“两个维护”为根本任务,聚焦被巡视县(市、区)党委职责使命和核心职能,聚焦党委领导班子,突出关键少数,加强对制度执行、权力运行的监督,围绕落实党的路线方针政策和党中央重大决策部署、落实全面从严治党战略部署、落实新时代党的组织路线、落实主题教育整改和巡视审计监督发现问题整改要求,开展全面政治体检,深入查找政治偏差。
 
据了解,河南省委巡视组计划于7月10日前撤回,现场巡视时间2个月。巡视期间设专门值班电话、邮政信箱、电子邮箱、接收短信手机和联系信箱,主要受理反映被巡视党组织领导班子及其成员、下一级党组织领导班子主要负责人和重要岗位领导干部问题的来信来电来访。(据河南省纪委监委)