当前位置: 清风网主页 > 备份栏目 >
备份栏目
湖北最美茶园网络评选 英山《最美茶园故事》作品斩获榜首
时间 :   2018-06-15 23:09 来源:   清风网 作者:   editor 一审:周满荣   二审:宁基   三审:周秋连
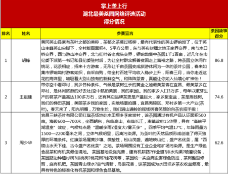
本报讯通讯员谭百康报道:5月20日——6月3日,湖北掌上垄上行推出《湖北最美茶园网络评选活动》,历经一个多月的网络投票,后经专家评选公示,黄冈市英山县杨柳湾镇锣响坳村胡锋为代表的《最美茶园故事》作品,得分86.8分,斩获榜首。
根据作品的信息完整度、茶园照片的美观度、茶农颜值、茶园故事等评选标准,评审组对剩下的11个作品进行了评分。分别评出了“最美茶园”、“最高颜值茶农”、“最美茶园故事”的候选茶园。
湖北产茶历史悠久,是历史上的主要产茶区,曾是全国茶叶出口三大口岸之一。湖北省内多样性的气候十分适合茶叶生长,其鄂西地区山峦叠障,四季分明,常年云雾缭绕,气候湿润,土壤肥沃,含有硒、锌等多种微量元素,是优质茶叶的出产地。而本次参赛作品的范围,除了鄂西地区外,湖北中部和东部也有参赛者参与,包括宜昌市区、五峰县、秭归县、枝江市、武汉市黄陂区和黄冈的英山县。
据悉,黄冈英山县素有茶叶之都的美称,茶都之茶莫过杨柳,最有代表性的英山锣响坳了,位于英山主峰英山尖脚下,全村版图面积4、5平方公里,东与英布封疆之地王家界交界,南与水口桥交界,西与游击冲交界,北与红叶谷老虎头交界,锣响坳集中茶园1千1百亩。
近几年在市纪委下派第一书记和县纪委驻村后,为让全村群众解善贫困走上富裕之路,将茶园立体间作桃花,花茶相应,招来十方游客,无形让千亩茶园变成旅游休闲为一体的茶叶公园,春来如集市锣响坳村游客如织,自采自购,给全村百姓平均收入稳步上升,阳春三月,当你走近这花的海洋里,吻吸着大别山独有的新鲜空气,和阵阵茶香,真能让你如入仙境心旷神怡!